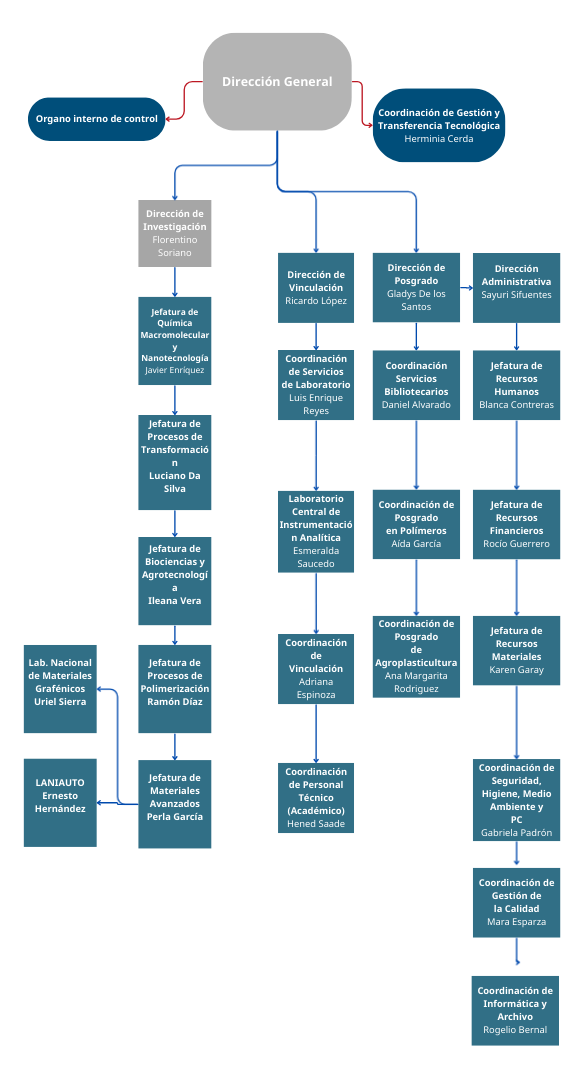
Organigrama

  • Dirección General
    • Departamento de Química Macromolecular y Nanomateriales
    • Departamento de Procesos de Polimerización
    • Departamento de Procesos de Transformación
    • Departamento de Materiales Avanzados
    • Departamento de Biociencias y Agrotecnología
  • Dirección de Posgrado
    • Jefatura de Posgrado Polímeros
    • Jefatura de Posgrado Agroplasticultura
  • Dirección de Investigación y Vinculación
    • Jefatura de Investigación
    • Jefatura de Vinculación
    • Jefatura de Laboratorio Central de Instrumentación Analítica
    • Coordinación de Servicios de Laboratorio
  • Dirección Administrativa
    • Departamento de Recursos Humanos
    • Departamento de Recursos Financieros
    • Departamento de Recursos Materiales
    • Coordinación de Gestión de la Calidad
  • Coordinaciones de Apoyo
    • Coordinación de Gestión
    • Coordinación de Transferencia de Tecnología
    • Coordinación de Informática
    • Coordinación de Servicios Bibliotecarios
    • Coordinación de Seguridad, Higiene, Medio Ambiente y Protección Civil
    • Organo Interno de Control